Oscar Perla – Technical Sound Designer
Full-Stack Audio Professional specializing in XR (VR/AR) audio architecture and implementation. My core value is the ability to own the audio pipeline from source recording and mastering to high-performance C# deployment in Unity/Wwise. I design systems like Dual-Raycast Occlusion and procedural footsteps not only for technical stability but to ensure the highest fidelity and creative impact in immersive environments.
My methodology is underpinned by a rigorous foundation built through my Associate of Arts degree in Music Technology and specialized certificates in Pro Tools Post Production and Game Audio from Foothill College.
This expertise ensures a high standard of technical rigor across the entire pipeline, specializing in Foley creation, clean recording, and mastering. I combine this production discipline with engineering focus, prioritizing CPU throttling, modular RTPC design, and scalable system architecture to deliver production-ready assets and code
Oscar Perla Technical Sound Designer
Full-Stack Audio Professional specializing in XR (VR/AR) audio architecture and implementation. My core value is the ability to own the audio pipeline from source recording and mastering to high-performance C# deployment in Unity/Wwise.
I design systems like Dual-Raycast Occlusion and procedural footsteps not only for technical stability but to ensure the highest fidelity and creative impact in immersive environments. My methodology is underpinned by a rigorous foundation built through my Associate of Arts degree in Music Technology and specialized certificates in Pro Tools Post Production and Game Audio from Foothill College.
This expertise ensures a high standard of technical rigor across the entire pipeline, specializing in Foley creation, clean recording, and mastering. I combine this production discipline with engineering focus, prioritizing CPU throttling, modular RTPC design, and scalable system architecture to deliver production-ready assets and code
Oscar Perla
Technical Sound Designer
Full-Stack Audio Professional specializing in XR (VR/AR) audio architecture and implementation.
My core value is the ability to own the audio pipeline from source recording and mastering to high-performance C# deployment in Unity/Wwise. I design systems like Dual-Raycast Occlusion and procedural footsteps not only for technical stability but to ensure the highest fidelity and creative impact in immersive environments.
My methodology is underpinned by a rigorous foundation built through my Associate of Arts degree in Music Technology and specialized certificates in Pro Tools Post Production and Game Audio from Foothill College.
This expertise ensures a high standard of technical rigor across the entire pipeline, specializing in Foley creation, clean recording, and mastering. I combine this production discipline with engineering focus, prioritizing CPU throttling, modular RTPC design, and scalable system architecture to deliver production-ready assets and code
VR Audio Project
Implementation
Dual-Raycast Occlusion
This system simulates realistic sound filtering by utilizing a high-performance Dual-Raycast logic (C#). It accurately calculates three states—Clear (0), Obstructed (50), and Occluded (100)—and applies the result to a Wwise Low-Pass Filter (LPF) curve. Crucially, it is optimized for VR with CPU Throttling (0.2s interval), focused on low-latency execution and engine physics.
Dual-Raycast Occlusion
This system simulates realistic sound filtering by utilizing a high-performance Dual-Raycast logic (C#). It accurately calculates three states—Clear (0), Obstructed (50), and Occluded (100)—and applies the result to a Wwise Low-Pass Filter (LPF) curve. Crucially, it is optimized for VR with CPU Throttling (0.2s interval), focused on low-latency execution and engine physics.
RTPC Proximity System (Modular Audio Corruption)
This feature uses C# scripting to calculate the normalized distance between the listener and a critical sound source. The value is sent to a Wwise RTPC to drive a modular corruption effect (Pitch/Distortion). Like the occlusion system, it uses CPU Throttling to ensure optimal VR performance while creating a dynamic, tension-building effect that scales smoothly with player movement.
RTPC Proximity System (Modular Audio Corruption)
This feature uses C# scripting to calculate the normalized distance between the listener and a critical sound source. The value is sent to a Wwise RTPC to drive a modular corruption effect (Pitch/Distortion). Like the occlusion system, it uses CPU Throttling to ensure optimal VR performance while creating a dynamic, tension-building effect that scales smoothly with player movement.
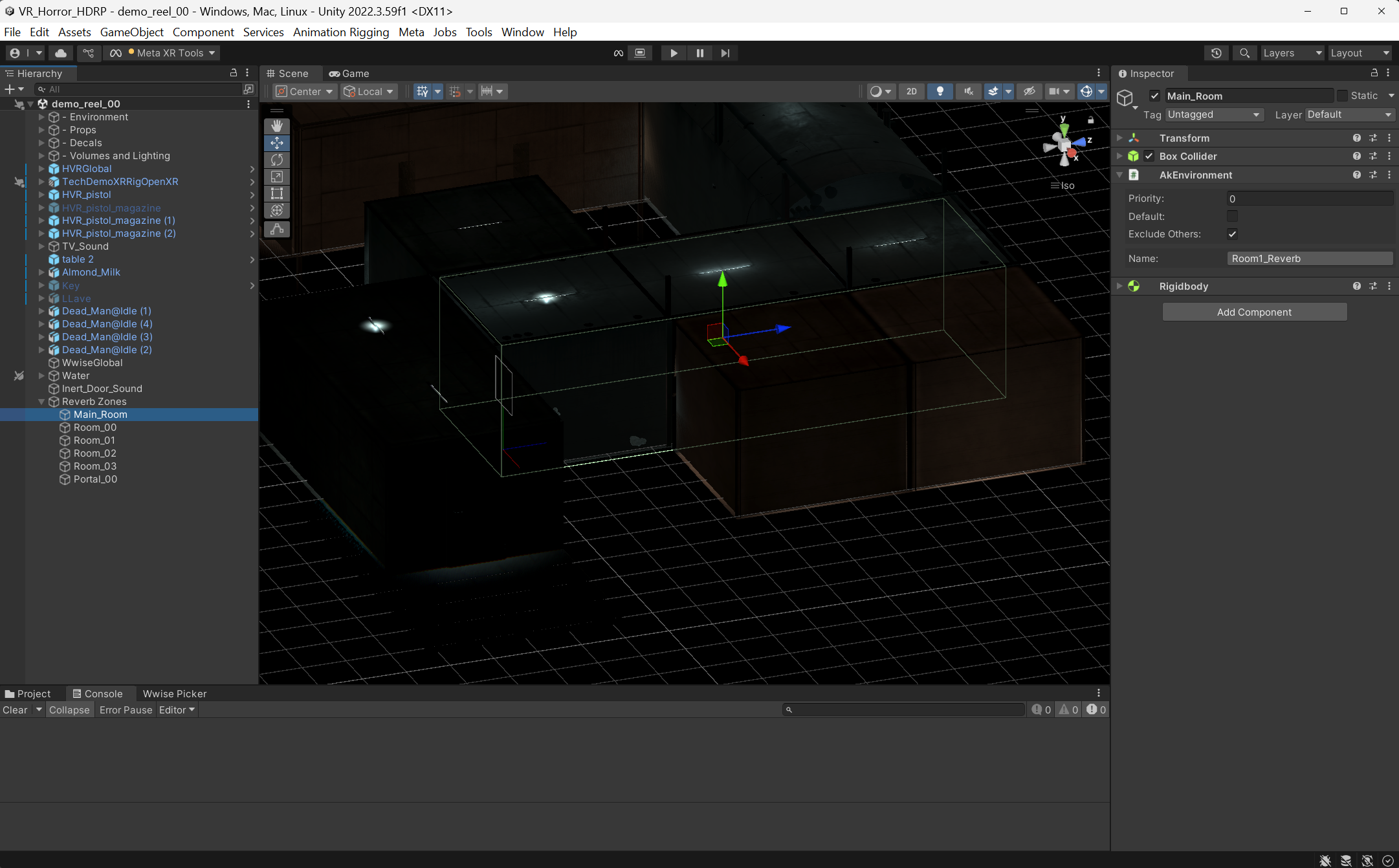
Environment Architecture (Wwise Spatialization Workflow)
This system showcases robust spatial audio architecture using the AkEnvironment and AkEnvironmentalPortal components within Unity. This configuration allows for dynamic and smooth audio propagation and reverberation transitions between distinct acoustic zones. The implementation proves expertise in the native Wwise/Unity workflow for managing Auxiliary Bus routing efficiently, ensuring CPU optimization while maintaining high audio fidelity across the environment.”
Environment Architecture (Wwise Spatialization Workflow)
This system showcases robust spatial audio architecture using the AkEnvironment and AkEnvironmentalPortal components within Unity. This configuration allows for dynamic and smooth audio propagation and reverberation transitions between distinct acoustic zones. The implementation proves expertise in the native Wwise/Unity workflow for managing Auxiliary Bus routing efficiently, ensuring CPU optimization while maintaining high audio fidelity across the environment.”
Procedural Footsteps (Speed, Cadence & Surface Logic)
Implementation of a robust Timing-Based Footstep System that manages both cadence and material detection. The script utilizes the Unity CharacterController to track velocity, adjusting the step interval (cadence) dynamically via Mathf.Lerp for smooth transitions. Simultaneously, a physics check determines the surface material (e.g., wood, concrete). This value drives a Wwise Switch Container, ensuring the audio is always synchronized with both the player’s speed and the physical environment
Procedural Footsteps (Speed, Cadence & Surface Logic)
Implementation of a robust Timing-Based Footstep System that manages both cadence and material detection. The script utilizes the Unity CharacterController to track velocity, adjusting the step interval (cadence) dynamically via Mathf.Lerp for smooth transitions. Simultaneously, a physics check determines the surface material (e.g., wood, concrete). This value drives a Wwise Switch Container, ensuring the audio is always synchronized with both the player’s speed and the physical environment
Technical Kit
TECHNICAL SOUND DESIGN AND IMPLEMENTATION
-C# Scripting: Unity integration, custom logic for Game audio systems, and VR/XR optimization.
-Wwise Architecture: Advanced routing, Aux Busses, Game Syncs (RTPCs/Switches), and SoundBank management.
-Engine Integration: Unity, Physics integration (Raycasting, Triggers, Colliders), Animation Events.
-Performance Optimization: CPU Throttling, low-latency system design, and memory management.
-Spatial Audio: HRTF, AkEnvironmentalPortals, and custom spatialization logic.
-Version Control: Git, GitHub.
AUDIO PRODUCTION AND POST-PRODUCTION
-Foley and Field Recording: Source acquisition, clean recording techniques, and studio setup.
-Sound Design: Procedural/Generative sound, synthesis, and creative audio layering.
-Mixing and Mastering: Post-production standards (Pro Tools Certified), dialogue/VO editing.
-Audio Editing: Advanced use of restoration suites (iZotope RX) for clean source material.
-Music Implementation: Dynamic music systems and MIDI implementation.
SOFTWARE AND TOOLS
-Game Middleware: Wwise, FMOD.
-Digital Audio Workstations: Pro Tools (Certified), Ableton Live, Logic Pro.
-Audio Restoration and Plugins: iZotope RX Suite, Waves Plugins, Celemony Melodyne, etc.
-Engine and Support: Unity Engine, Adobe CC Suite, Maya, Blender, FinalCut (Video/Graphics),
-Languages: Bilingual (Spanish/English).
Contact to Oscar Perla
Please enter your information below along and I will respond as soon as possible.